Мы используем cookie для наилучшего представления нашего сайта. Подробнее об этом в Политике конфиденциальности.
Ок

Королев

Ваш город:
Королев (Московская область)?
Нет
Да
Каталог
Каталог Написать в WhatsApp
Мотоэкипировка

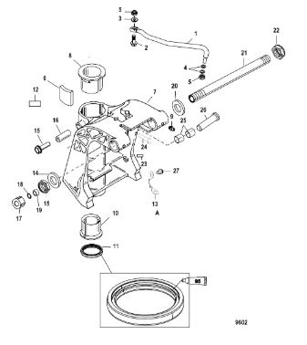
Поворотный кронштейн 2-Х ТАКТНОГО ПЛМ MERCURY 50EO Серийный номер от 0T980000 до 0T999999

Поворотный кронштейн 2-Х ТАКТНОГО ПЛМ MERCURY 50EO Серийный номер от 0T980000 до 0T999999 в Королёве: актуальный каталог, цены, фото, описание. Купите поворотный кронштейн 2-х тактного плм mercury 50eo серийный номер от 0t980000 до 0t999999 в кредит – оформите заявку онлайн за 1 минуту!

Оригинальные запчасти

Артикул НАИМЕНОВАНИЕ Кол-во деталей в узле Примечание Наличие Цена Аналоги Фото
1 19608A14 Рулевой комплект (Steering kit)

Под заказ

1

Под заказ

уточнить

Купить
2 823919 Болт (SCREW@5)

Под заказ

1

Под заказ

уточнить

Купить
3 71970 Шайба (WASHER)

Под заказ

1

Под заказ

уточнить

Купить
4 37828 Шайба (WASHER)

Под заказ

2

Под заказ

уточнить

Купить
5 826709113 Гайка (NUT-.375-24 NYL I)

Под заказ

2

Под заказ

уточнить

Купить
6 822397 Пилот-шайба (PUCK-CO-PILOT (NON HANDLE MODELS)

Под заказ

1

Под заказ

уточнить

Купить
7 827402T5 SWIVEL BRACKET

Под заказ

1

Под заказ

уточнить

Купить
8 8217711 Втулка (BUSHING)

Под заказ

1

Под заказ

уточнить

Купить
9 74036 Смазочный фиттинг (GREASE FITTING - EARLY STYLE)

Под заказ

3

Под заказ

уточнить

Купить
10 821777 Втулка (BUSHING)

Под заказ

1

Под заказ

уточнить

Купить
11 822404 Сальник (SEAL)

Под заказ

1

Под заказ

уточнить

Купить
12 88238A11 CABLE ASSEMBLY

Под заказ

1

Под заказ

уточнить

Купить
13 19619 Шайба (WASHER)

Под заказ

1

Под заказ

уточнить

Купить
14 4008910 SCREW (M8 X 10)

Под заказ

1

Под заказ

уточнить

Купить
15 40011149 SCREW, (M8 x 25)

Под заказ

1

Под заказ

уточнить

Купить
16 8282451 SEAL

Под заказ

1

Под заказ

уточнить

Купить
17 19624A1 Набор крепления поворотной штанги (SEAL KIT)

Под заказ

1

Под заказ

уточнить

Купить
18 29619 Масляное кольцо (O-RING, (.583 x .103))

Под заказ

1

Под заказ

уточнить

Купить
19 78861 Шайба (SPACER)

Под заказ

1

Под заказ

уточнить

Купить
20 8M0041938 Трубка штока рулевого троса (TILT TUBE)

Под заказ

1

Под заказ

уточнить

Купить
21 858869 Гайка (NUT, (.875-14))

Под заказ

2

Под заказ

уточнить

Купить
22 8237011 DECAL-CO-PILOT

Под заказ

1

Под заказ

уточнить

Купить
23 821539 Шпонка (PIN-TRILOBE)

Под заказ

1

Под заказ

уточнить

Купить
24 823507 Втулка (BUSHING)

Под заказ

2

Под заказ

уточнить

Купить
25 822480 Штифт (PIVOT PIN (UPPER))

Под заказ

1

Под заказ

уточнить

Купить
26 878607 SCREW, (#10-16 x .375)

Под заказ

1

Под заказ

уточнить

Купить

Нулевая цена не означает отсутствие товара. Оформите заказ, и менеджер сообщит вам цену и наличие товара, предварительно запросив их у поставщика

Главная Магазины
Корзина0
Профиль